一、产品概述
局部放电是指在电场的作用下,绝缘系统中只有部分区域发生放电,但没有贯穿施加电压导体之间的区域即尚未击穿,这种现象叫局部放电。
局部放电是绝缘劣化的重要表征现象,是高压绝缘绝缘故障重要隐患的前期预警信号。及时发现局部放电对高压电器设备的绝缘故障意义重大,是避免重大事故的重要手段。
高压开关柜是使用极广且数量最多的开关设备。是电力系统的重要供配电设备,它的安全可靠运行是基础。高压开关柜中引起局部放电的主要原因有:导体、外壳内表面上的金属突起,常常是由于制造和安装时造成金属表面有较尖的毛刺;绝缘介质的缺陷、老化和表面的污秽造成绝缘内部或表面出现局部放电;高压母线连接处、开关电路触头接触不良或断路器触头接触不良造成局部放电;高压设备里的可以移动的金属微粒,主要在制造、装配和运行中产生,当靠近高压导体并未接触时,就很可能导致放电。
各类绝缘缺陷发展到最终击穿,酿成事故之前,往往先经过局部放电阶段,局部放电的强弱能够及时反映绝缘状态,因此通过在线监测局部放电来判断绝缘状态是实现开关柜绝缘在线监测和诊断的有效手段。


图1 开关柜内部正常状态 图2 开关柜事故照片
绝缘介质内部含有一个气隙时的放电情况是最简单的,如图2.1(a)所示。图中c代表气隙,b是与气隙串联部分的介质,a是除了b之外其他部分
的介质。假定这一介质是处在平行板电极之中,在交流电场作用下气隙和介质中的放电过程可以用图2.l(b)所示的等效电路来分析。
假定在介质中的气隙是扁平状而且是与电场方向相垂直,则按电流连续性原理可得
式中
、
分别气隙和介质上的电压,
、
分别为气隙和介质的等效电导 。工频电场中若
和
均小于10-11(W·m)-1,则气隙和b部分绝缘上的电压的数值关系可简化为
(2.2)
式中
、
分别为气隙和绝缘介质的相对介电常数,气隙和介质中的电场强度Ec、Eb 的关系为
(2.3)
由式(2.3)可见:
(1) 气隙放电在工频电场中气隙中的电场强度是介质中电场强度的
倍。通常情况下
,而
,即气隙中的场强要比介质中的高,而另一方面气体的击穿场强一般都比气体的击穿场强低,因此,在外加电压足够高时,气隙首先被击穿,而周围的介质仍然保持其绝缘特性,电极之间并没有形成贯穿性的通道。
(2) 油隙放电在液体和固体的组合绝缘结构中,如油纸电缆、油纸电容器、油纸套管等,由于在制造中采取了真空干燥浸渍等工艺,可以使绝缘体中基本上不含有气隙,但却不可避免地存在着充满绝缘油的间隙,这些油的介电常数通常也比固体介质为小,而击穿场强又比固体介质为低,因此,在油隙中也会发生局部放电,不过与气隙相比要在高得多的电场强度下才会发生。
(3) 在介质中极不均匀电场分布的情况下,即使在介质中不含有气隙或油隙,只要是介质中的电场分布是极不均匀的,也就可能发生局部放电。例如埋在介质中的针尖电极或电极表面上的毛刺,或其它金属屑等异物附近的电场强度要比介质中其他部位的电场强度高得多。当此处局部电场强度达到介质本征击穿场强时,则介质局部击穿而形成了局部放电。
在气隙发生放电时,气隙中的气体产生游离,使中性分子分离为带电的质点,在外加电场作用下,正离子沿电场方向移动,电子(或负离子)沿相反方向移动,于是这些空间电荷建立了与外施电场方向相反的电场 (如图2.2(a)所示),这时气隙内的实际场强为
(2.4)
即气隙上的电场强度下降了E内,或者说气隙上的电压降低了DUc。于是气隙中的实际场强低于气体击穿场强ECB,气隙中放电暂停。在气隙中发生这样一次放电过程的时间很短,约为10-8数量级,在油隙中发生这样一次放电过程的时间比较长,可达10-6数量级。

如果对照图2.2(b)分析放电过程,外施电压是正弦交流电压,当电压瞬时值上升使得气隙上的电压uc达到气隙的击穿电压UCB时,气隙发生放电。由于放电的时间极短,可以看作气隙上的电压由于放电而在瞬间下降了Duc,于是气隙上的实际电压低于气隙的击穿电压,放电暂停(这相应于图2.2(b)中的点1)。此后气隙上的电压随外加电压瞬时值的上升而上升,直到气隙上的电压又回升到气隙的击穿电压UCB时,气隙又发生放电,在此瞬间气隙上的电压又下降Duc,于是放电又暂停。假定气隙表面电阻很高,前一次放电产生的空间电荷没有泄漏掉,则这时气隙中放电电荷建立的反向电压为-2Duc。依此类推如果在外加电压的瞬时值达到峰值之前发生了n次放电,每次放电产生的电荷都是相等的,则在气隙中放电电荷建立的电压为-nDuc。在外加电压过峰值后,气隙上的外加电压分量u外逐渐减小,当u外=nDuc时,气隙上的实际电压为零(图2.2(b)中点2)。
外施电压的瞬时值继续下降,当êu外-nDuc ê=UCB时,即气隙上实际的电压达到击穿电压时,气隙又发生放电,不过放电电荷移动的方向决定于此前放电电荷所建立的电场E内,于是减少了原来放电所积累的电荷,使气隙上的实际电压为êu外-nDuc ê<UCB时,于是放电暂停(相应图2.2(b)中的点3)。此后随外施电压继续下降到负半周,当重新达到ê-u外-(n-1)Duc ê=UCB时,气隙又发生放电,放电后气隙上的电压为ê-u外-(n-2)Duc ê<UCB,放电又停止。依此类推直到外加电压达到负峰值,这时气隙中放电电荷建立的电压为nDuc。
随着电压回升,在一段时间内êu外+nDuc ê<UCB不会出现放电,直到êu外+nDuc ê=UCB时气隙又发生放电。放电后气隙上的电压为êu外+(n-1)Duc ê<UCB,于是放电又暂停(相应图2.2(b)中点4)。此后随着外加电压升高放电又继续出现。
由此可见,在正弦交流电压下,局部放电是出现在外加电压的一定相位上,当外加电压足够高时在一个周期内可能出现多次放电,每次放电有一定间隔时间。
局部放电是比较复杂的物理现象,必须通过多种表征参数才能全面地描绘其状态。在气隙中产生局部放电时,气隙中的气体分子被游离而形成正负带电质点,在一次放电中这些质点所带的正或负电荷总和称为实际放电量qr。
根据图2.1(b)所示的等效电路可以推算出,由于Cc上电荷改变了qr所引起的Cc上的电压变化Δuc。
(2.5)
通常气隙总是很小的,且Ca>>Cb,因此上式可写作
(2.6)
由于气隙经常是处于介质内部,因而无法直接测得qr或ΔUc。但根据图2.1(b)所示的等效电路当Cc上有电荷变化时,必然会反映到Ca上电荷和电压的变化,即试样两端出现电荷和电压的变化,因此可以根据这种变化来表征局部放电。
开关柜在日常的运行中,起着变电输电的重要作用,而很多开关柜日常中都是露天摆放,长期日晒雨淋,受各种外部环境影响,很容易发生局部放电故障,本文就简单介绍开关柜局部放电的原因。
一、电晕放电,通常在气体包围的高压导体周围会出现电晕放电,比如高压输电线路或者高压变压器等,这些高压电气设备的高压接线端子暴露在空气中,因此发生电晕放电的机率相对较大。电晕放电体现出的是典型的、极不均匀电场的特征,也是极不均匀电场下特有的自持放电。
二、沿面放电,通常在绝缘介质表面会出现沿面放电的现象。这种局部放电的形式属于特殊的气体放电现象,电力电缆、电机绕组、绝缘套管的端部等位置比较常见沿面放电。一旦介质内部电场的强度低于电极边缘气隙的电场强度,而且介质沿面击穿电压相对较低,沿面放电就会发生在绝缘介质的表面。通常电压波形、电场的分布、空气质量、介质的表面状态、气候条件等均会对沿面放电电压产生影响,所以沿面放电体现出不稳定的特点。
三、内部放电,固体绝缘介质内部比较常见内部放电。在生产加工绝缘介质时难免存在材料与工艺缺陷的问题,导致绝缘介质内部出现内部缺陷,比如掺人少量的空气或者杂质等。一旦绝缘受到高压作用,内部缺陷就有发生局部击穿或者重复性击穿的可能。通常介质自身的特性、气隙大小、缺陷的位置与形状、气隙气体的种类等会对内部放电的发生条件产生影响。
四、悬浮电位放电,这种局部放电的形式是指高压设备中某个导体部件存在结构设计缺陷,或者其它原因导致接触不良断开,最终造成该部件位于高压电极与低压电极之间并根据其位置的阻抗比获得分压发生放电,针对该导体部件上对地电位称其为悬浮电位。导体具有悬浮电位时,通常其附近的场强会比较集中,而且会破坏四周绝缘介质的形成。一般在电气设备内高电位的金属部件或者处于地电位的金属部件上容易发生悬浮电位放电。


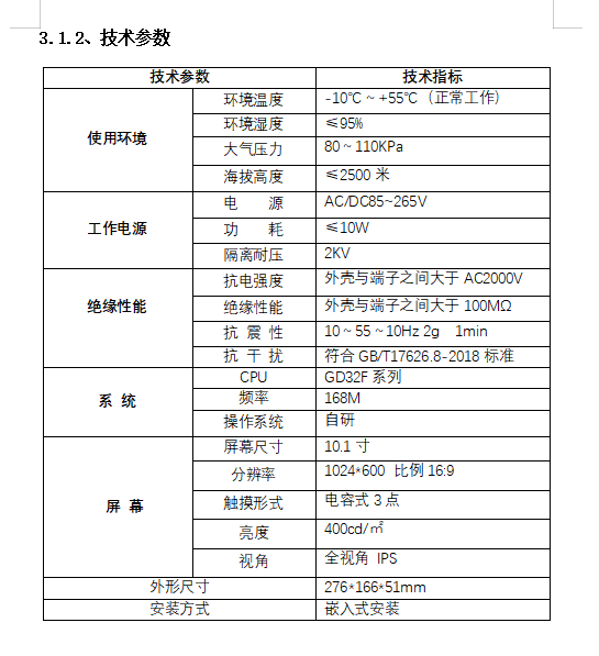
功能 | 功能介绍 |
显示界面 | 10.1寸触摸屏显示 |
报警功能 | 记录发生越限事件的传感器编号、安装位置以及报警时间等信息,记录事件200条滚动。 |
曲线显示功能 | 可实时显示传感器数据曲线 |
通讯功能 | ① 1路10/100M自适应网口(选配) ② 4路R485接口,1路与主站通讯 ③ 1路4G(选配)功能数据网络传输云平台 ④ 3路lora通讯、3路接下端设备通讯(二选一)可接下端局放传感器数据 |
输入输出功能 | 3路继电器输出功能 |
局放监测功能 | 有线局放传感器40个(局放传感器单独直流源供电)无线局放传感器40个。 |
无线测温功能 | 最多可接入无线测温传感器≤240个 |
电缆局放监测 | 有线局放传感器40个(局放传感器单独直流源供电)无线局放传感器40个。 |

3.1.3 接线端子图:

3.1.4 装置安装开孔尺寸:


局放监测装置安装在仪表室柜门上
图5、监测装置外形尺寸图与开孔尺寸图
3.2.1 有线复合型局放传感器(推荐)

产品参数
名称 | 技术参数 | |
超声波 | 检测频带 | 40K±1KHz |
检测动态范围 | 0~70dBuV | |
TEV | 检测带宽 | 3~100MHz |
检测动态范围 | 0~60dBmV | |
UHF独立传感器) | 检测带宽 | 300~1500MHz |
检测动态范围 | -70~10dBm | |
平均高度 | 50mm | |
噪声检测范围 | 40~80dB | |
温度检测范围 | -40~85℃ | |
湿度检测范围 | 5~99%RH | |
供电方式 | DC12-24V | |
通讯协议 | MODBUS RTU | |
通讯波特率 | 9600bit/s | |
工作温度 | -30~70℃ | |
采样周期 | 1S | |
尺寸 | 155mm*100*50mm | |
安装方式 | 强磁吸附式安装 | |
3.2.2 无线局放传感器

产品参数
名称 | 技术参数 | |
超声波 | 检测频带 | 40K±1KHz |
检测动态范围 | 0~70dBuV | |
TEV | 检测带宽 | 3~100MHz |
检测动态范围 | 0~60dBmV | |
UHF(选配) | 检测带宽 | 300~1500MHz |
检测动态范围 | -70~10dBm | |
平均高度 | 50mm | |
噪声检测范围 | 40~80dB | |
供电方式 | 锂电池 | |
电池使用寿命 | 3年 | |
无线传输频段 | 470~510MHz | |
最大传输距离 | ≤300米(可视距离) | |
工作温度 | -30~70℃ | |
采样周期 | 2小时(默认) | |
开关机方式 | 物理按键 | |
上送方式 | 支持单次手动上送和定时上送 | |
尺寸 | 155mm*100*50mm | |
安装方式 | 强磁吸附式安装 | |
备注:无线式传感器不采集环境温湿度
3.3 UHF传感器(特高频传感器)


图 10 开关柜特高频局放在线监测传感器实物图
表 1特高频局放智能传感器技术参数表
项 目 | 技术参数 |
UHF检测带宽 | 300~1500MHz |
UHF检测动态范围 | -70~10dBm |
平均等效高度 | ≥10mm |
供电方式 | DC9V-24V |
数据采集 | 峰值、均值、报警、类型、工频周期相关性 |
通信方式 | RS485/MODBUS-RTU |
传感器重量 | 1kg |
传感器尺寸 | 见CAD图纸(长*宽*高) |
防护等级 | IP67 |
工作温度 | -40~85℃ |
工作湿度 | 95%,无凝露 |
安装方式 | 壁挂式 |
3.4 超声波暂态地电压二合一局放传感(TEV/AE)

超声波暂态地电压二合一局放传感器技术参数表
项 目 | 技术参数 |
TEV检测带宽 | 3~100MHz |
TEV检测动态范围 | 0~60dBmV |
超声检测动态范围 | -10~60dBuV |
平均等效高度 | ≥10mm |
供电方式 | DC9V-24V |
数据采集 | 峰值、均值、报警、类型、工频周期相关性 |
通信方式 | RS485/MODBUS-RTU |
传感器重量 | 1kg |
传感器尺寸 | 见CAD图纸(长*宽*高) |
防护等级 | IP67 |
工作温度 | -40~85℃ |
工作湿度 | 95%,无凝露 |
安装方式 | 壁挂式/强磁吸附(订货说明) |
3.5. 高频电流局放传感器(HFCT)
高频脉冲电流局放传感器,需要与电缆局放采集装置配套使用,实时监控电缆局部放电产生的高频电流信号,HFCT在将信号通过同轴电缆传输至采集装置。采集装置加工计算、整理上送至监测主机。完成图谱显示、实时数据显示、告警、存储等。
1).设计上采用了多种抗干扰措施,能够在电力系统中稳定运行。
2).安装方便稳固,不易脱落。
3).监测精度高,可以准确监测放电类型。

高频电流局放传感器
监测功能 | 实时监控配传感器周围电磁波辐射状态,监测柜内发生局部放电时产生的高频电流信号。 |
输出功能 | 并把采集到的高频电流信号传到局放采集装置。 |
机身参数 | 监测频段 | 100kHz~50MHz |
传感器灵敏度 | 5pc | |
阻抗匹配 | 50Ω | |
最小监测 | <=-75dBm | |
动态范围 | -80dBm~-20dBm | |
口径 | >=60mm | |
同轴电缆 | 常规为5米,可选择5、10m(信号根据线长衰弱) | |
工作环境 | 温度 | -40℃~85℃ |
湿度 | ≤95%RH |
3.5.4 结构尺寸

1.安装位置在三相电缆或者接地电缆处。
2.确定位置后,先把高频电流传感器扭开,如果尺寸合适,可以直接将传感器卡上去,拧紧紧固螺丝,注意射频线方向朝下,如果尺寸偏小可以选择用扎带或其他工具固定。

局放在线监测系统随时可以监测高频电流局放传感器传回的局放信号,进行信号调理、缓冲隔离,经过滤波、信号放大,完成高速采集,完成多个工频周期时间段的测量,对传感器监测到的电磁波进行了最大放电幅值、平均放电量、放电次数等有效数据进行测量计算。

接收功能 | 负责接收高频电流局放传感器传送来的高频电流信号 |
处理功能 | 对收集到的信号进行调理、缓冲隔离,经过滤波、信号放大,完成高速采集,完成多个工频周期时间段的测量。 |
计算测量 | 对传感器检测到的电磁波进行了最大放电幅值、平均放电量、放电次数等有效数据进行测量计算。 |
数据输出 | 具有RJ45网络传输接口,可满足局部放电监测数据集中采集、分析处理以及上传后台的需求。 |
电源 | DC12V/AC90~240V,50~60HZ |
功率 | ≤5W |
检测频段 | 100kHz~50MHz |
最小监测 | <=-75dBm |
动态范围 | -80dBm~-20dBm |
通道数量 | 1通道 |
通道一致性 | <0.5dBm |
安装方式 | 壁挂式或机架式 |
过电压保护 | 传感器内置 |
输入通道 | 同步检测 |
同步信号 | 可选择外部和内部同时 |
通讯方式 | RJ45网口(备用)、RS485 |
输出结果 | 放电大小、放电相位、放电类型、放电次数等 |
外形尺寸 | 见图纸资料 |
|
产品名称:微型无源无线温度传感器 |
传感器类型:无源 |
温度测量范围:-55℃~+125℃ |
测量精度:±1℃ |
温度采样频率:默认10秒 |
无线频率:433MHz |
无线传输距离:433M≤200米(空旷距离) |
工作电源:感应取电 启动电流:≥10A |
安装方式:捆绑式 |
主体尺寸:26*23*12mm |
|
产品名称:有源温度传感器 |
传感器类型:有源电池 |
温度测量范围:-55℃~+125℃ |
测量精度:±1℃ |
温度采样频率:默认15~20秒,温度变化>2℃刷新时间<10S |
无线频率:433MHz |
无线传输距离:433M≤200米(空旷距离) |
工作电源:电池供电 |
安装方式:捆绑式 |
外形尺寸:主体尺寸:38mm*35mm*24mm,表带总长:385mm |
3.6.1监测装置操作说明:
1. 装置通电开机后液晶屏显示如下界面,时钟逐秒跳动表示装置正在运行。如果显示的并不是当前日期和时间,请参考下面提及的步骤进行设置。
装置显示面板采用10.1寸TFT触摸屏显示,点击图形听到滴声表示点击响应。装置初始密码:1234 。备注:不建议客户更改密码,密码只是防止误操作的手段,更改密码遗忘只能返厂刷机。
开机主界面如下:


2.系统维护菜单操作框图如下:

3.装置告警处理:
装置监测到局部放电信号时,客户可先点击确定按钮,在查看系统采集数据、装置运行参数。此时若故障仍然存在,装置在返回主界面时将再次告警。客户需要排除系统故障在按确定键查看。
四、监测系统安装示意
该系统安装在主控室的后台电脑里,可以监测到关联设备在运行状态下的的局部放电情况,系统软件功能设计布局合理,容易操作,通过图谱分析呈现,数据更直观。


电缆局放高频电流型在线监测系统页面
4.2系统功能
实时监测 | 可监控、存储和关联设备运行状态局部放电高频电流局放数据;3D频谱图。 |
查询功能 | 可查询历史数据曲线,具有统计分析、趋势分析功能。 |
参数设置 | 具有设备参数配置和阈值设置等功能,可进行主要参数编程设置。 |
监测类型 | 监测的数据包括幅值的均值、峰值、报警等级、图谱等数据。 |
五、运输与贮存
产品运输和拆封不应受到剧烈冲击,应根据GB/T13384-2008《机电产品包装通用技术条件》的规定运输和储存。产品应在原包装内保存,保存的地方环境温度为-40℃~+70℃,相对湿度不超过85%,空气中无腐蚀性气体。产品在仓库里保存,应放在台架上,叠放高度不超过5箱,拆箱后,产品不能叠放。
六、保修期限及订货说明
对所售产品提供一年期免费质保。即一年以内,由于产品本身材质不良或设计缺陷造成的损害,可免费更换或维修(一年内包换,但须保证产品外观没有损坏)。一年后,所进行的维修、更换将收取一定成本费用。
所售产品包含的软件,除合同约定的技术服务外,可提供必要性的远程服务,其他服务需求,请与我公司技术服务部门联系。
对所售产品提供相应的技术支持和技术合作,提供24小时技术热线服务。
以下非本公司因素造成的产品损害或其他原因均不在本公司的免费维修之列:
a. 安装不正确
b. 电压不匹配
c. 未按使用说明书操作而造成使用不当
d. 非本公司授权的维修或改动
e. 机器缺少必要的保养
f. 未提供应有的工作环境
g. 由于用户二次运输所造成的产品损坏
h. 非我公司软件或病毒等导致的系统故障
i. 自然灾害(雷击、地震、海啸等)和意外情况等不可抗力
以上担保对每位用户具有同等法律效应。由于国家或地区的改变,其它权利可能只适用于特定客户。
订货时,请详细写明所需型号及功能要求等相关内容,若对功能及型号有特殊要求,请与我司商务沟通,以便能为您提供更精确之产品。
附件:放电类型表
放电类型 | 放电图谱 | 放电图谱特征 |
自由金属颗粒放电 |
| 自由金属颗粒放电的特征是其放电幅值分布较广,放电时间间隔不稳定,而且其极性效应不明显,在整个工频周期相位均有有效放电信号分布。 |
气隙放电 |
| 绝缘体内部气隙放电的放电特征是放电次数少,周期重复性低。放电幅值也比较分散,但是放电相位较稳定,没有明显的极性效应。 |
金属尖端放电 |
| 金属尖端放电的特征为放电次数较多,放电幅值分散性小,时间间隔均匀。放电的极性效应非常明显,通常在工频相位的负半周出现。 |
沿面放电 |
| 沿面放电的基本特征是放电幅值分散性较大,放电时间间隔不稳,极性效应不明显。 |
悬浮电位体放电 |
| 放电脉冲幅值稳定,且相邻的放电时间间隔基本一致。当悬浮金属体不对称时,正负半波检测信号有极性差异。 |
2)无线测温发射端安装说明
传感器类型 | 参数介绍 | |
无线温度传感器(无源) | 传感器结构: ①取电合金片:用于感应取电 ②硅胶表带 :模块主体 ③传感器温度探头 :用耐高温扎带捆绑于测温部位,检测测温部位温度 | |
参数 | 温度测量范围:-25~+200℃ | |
测量精度:±1℃(0~75℃),±2℃(-20~150℃) | ||
温度采样频率:默认10秒 | ||
无线频率:433MHz | ||
无线传输距离:≤200米(433MHz) | ||
工作电源:感应取电 | ||
启动电流:>10A(满足国家能源行业标准NB/T 42086-2016规定的启动电流 : 不大于0.05倍一次额定电流(大于400A)或20A) | ||
安装方式:钢带捆绑螺丝固定 | ||
主体尺寸:26mm*23mm*12mm,钢带总长:400mm | ||
安装部位 | 高压开关柜:母排, 断路器动静触头或触臂,电缆搭接等部位。 | |
安装 | 第一步:预计安装部位长度,拿取电合金片。
| |
无线温度传感器(无源) | 第二步:把取电片插入传感器。
| |
第三步:将模块缠绕在取电部位(电流主路),并拉紧折叠两侧的合金片,然后把尾部反折过来,压紧。
| ||
第四步:用硅胶表带包住取电片,并绑紧。然后用扎带把温度探头捆绑在测温部位上。
安装注意事项: 1、断路器动触头安装如图:(动触头尺寸较小时,可安装于触臂或者静触头盒后面铜排搭接点)
注意:确保有足够的安全距离。测温探头固定紧防止来回晃动。多余钢带可以剪去。 注意:模块与模块之间有足够的安全距离,禁止紧挨在一起,以免在运行过程中出现放电情况。测温探头固定紧防止来回晃动。安装完毕后多余钢带可以剪除。 | ||